图片 《临时救助申请》办事指南_球探体育app_皇冠球探即时比分-官网下载
办事指南

《临时救助申请》办事指南

点击量:   时间:2017-08-10 17:54

《临时救助申请》办事指南

江门市(上海市)公共服务标准 (事项编码:KP01C032)

《临时救助申请》办事指南

上海市单位 2016-09-01发布 2016-09-01实施

 

一、受理范围

1.具备临时救助申请申请条件的个人。

2.符合下列全部条件,可提出申请:

临时救助是指对遭遇突发事件、意外伤害、重大疾病或其他特殊原因导致基本生活陷入困境,其他社会救助制度暂时无法覆盖或救助之后基本生活暂时仍有严重困难的家庭或个人给予的应急性、过渡性救助。其对象主要包括:

1)家庭对象。因家庭成员遭遇突发事件、意外伤害和重大疾病等原因,导致基本生活暂时出现严重困难的家庭;因生活必须支出突然增加超出家庭承受能力,导致基本生活暂时出现严重困难的最低生活保障家庭;遭遇其他特殊困难的家庭。

2)个人对象。因遭遇突发事件、意外伤害、重大疾病或其他特殊困难,暂时无法得到家庭支持,导致基本生活陷入困境的个人。其中,符合生活无着的流浪、乞讨人员救助条件的,由区民政部门或当地救助管理机构按有关规定提供救助。

二、设立依据

1.《广东省人民政府办公厅关于印发广东省临时救助暂行办法的通知》 第四条、第二十八条。

2.《国务院关于全面建立临时救助制度的通知》 第五大点 第一小点。

3.《江门市临时救助实施办法(试行)》第二条。

三、实施机关

本公共服务办理机关为上海市单位。权责如下:

1.上海市单位已将临时救助申请的审批权限委托至各镇(街道),为村(居)初审,镇(街)审批。

四、申请条件

凡符合以下全部条件的,可以提出申请:

1)家庭对象。因家庭成员遭遇突发事件、意外伤害和重大疾病等原因,导致基本生活暂时出现严重困难的家庭;因生活必须支出突然增加超出家庭承受能力,导致基本生活暂时出现严重困难的最低生活保障家庭;遭遇其他特殊困难的家庭。

2)个人对象。因遭遇突发事件、意外伤害、重大疾病或其他特殊困难,暂时无法得到家庭支持,导致基本生活陷入困境的个人。其中,符合生活无着的流浪、乞讨人员救助条件的,由区民政部门或当地救助管理机构按有关规定提供救助。

五、申请材料

1. 材料形式要求

1)申请材料的形式为纸质材料 ,其加盖的公章须与申请人名称完全一致;手写字体应工整、清晰。

2)纸质申请材料采用A4纸,统一在纸张的左侧装订,复印件均应加盖申请人公章或本人签名。

3)电子申请材料采用pdf/jpg/doc格式,单个文件大小不能超过3M;文件应原件彩色扫描,内容清晰、完整,文件名称应与申请材料名称一致,并按照附件顺序上传至网上办事大厅。

2.材料目录

表1 临时救助申请材料目录

序号 材料名称 要求 数量(份/套) 纸质/电子版
原件 复印件
1 上海市城乡居(村)民临时救济(补助)申请表 需要提交此申请表格 2 0 纸质
2 居(村)委会出具的临时困难证明 需村委会盖章 1 0 纸质
3 家庭收入证明 如实、准确 1 0 纸质
4 身份证明 核对原件 1 1 纸质
5 户口簿 核对原件 1 1 纸质


六、办理时限

申请时限
受理时限 1个工作日 受理时限说明 自接到申请之日起1个工作日内作出受理或不予受理决定。
法定办理时限 15个工作日 法定办理时限说明 自各镇(街)公共服务中心受理之日起至上海市单位做出审批决定之日止15个工作日
承诺办理时限 15个工作日 承诺办理时限说明 自受理之日起15个工作日内

七、办理收费

不收费。

八、办理流程

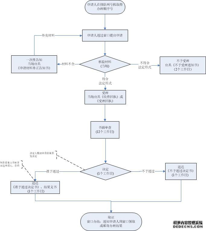
1.本事项窗口办理流程如下:

1)预约。无。

2)取号。申请人到大厅叫号机按顺序取号,系统自动生成和打印办理顺序号,窗口工作人员按申请人的现场取号凭条顺序依次接受申请。

3)申请。申请人通过社会救助综合窗口提出申请,提交申请材料。

4)受理。窗口服务人员核验申请材料,当场作出受理决定。申请人符合申请资格,且材料齐全、格式规范的,予以受理,出具《受理回执》;申请人不符合申请资格或材料不齐全、不符合法定形式的,接件受理人员不予受理,出具《不予受理通知书》或《申请材料补正告知书》。申请人材料不符合要求但可以当场更正的,退回当场更正后予以受理,或一次性口头告知申请人补正,并向用户提供业务指引。

5)审查。部门在承诺时限内审查决定,予以通过的,签发通过决定,制作结果文书;不予通过的,出具《不予通过决定书》。

6)领取结果。窗口办结,通知申请人到窗口领取或邮寄办理结果。申请。申请人向社区行政服务中心服务窗口提出申请,提交申请材料。

本事项的窗口办理流程见图1《临时救助申请窗口办理流程图》

2.本事项网上办理流程如下:

1)申请人信息登记。申请人登陆上海市网上办事大厅,网上注册个人信息,确认阅读协议,开通网上办事大厅个人账户。

2)申请。申请人根据办事需求在网上办事大厅找到相应事项提出申请,并上传电子化材料提交确认;需同时提供纸质材料的,根据提示到窗口提交或邮寄纸质材料。

3)受理。部门收到网上申请后对电子材料进行审核,符合申请资格,并材料齐全、符合规定格式的2个工作日内在网上出具电子《收件回执》或《预收件回执》(行政许可出具《受理回执》),不符合受理条件的,2个工作日内在网上出具《申请材料补正告知书》或《不予受理通知书》,申请人可在网上“个人中心”查阅、打印《收件回执》或《受理回执》、《预收件回执》、《申请材料补正告知书》、《不予受理通知书》;需要到窗口提交纸质材料才正式受理的,部门收到纸质材料并与网上材料核对无误后,出具《收件回执》或《受理回执》。

4)审查。部门受理后在承诺时限内作出审查决定,予以通过的,签发通过决定,制作结果文书;不予通过的,出具《不予许可决定书》。

5)领取结果。申请人根据短信提示在网上个人中心查阅办理情况,到窗口领取或邮寄办理结果。

本事项的网上办理流程见图2《临时救助申请网上办理流程图》

九、办理地址

1.窗口办理地址

窗口地址

联系电话

办公时间

交通指引

上海市三埠街道荻海思明路1号 2282596 每周一至周五上午08:30-12:00下午14:30-17:30(节假日除外)  
上海市长沙良园路33号 2235663 每周一至周五上午08:30-12:00下午14:30-17:30(节假日除外)  
水口镇大福中路镇政府大院内 2738762 每周一至周五上午08:30-12:00下午14:30-17:30(节假日除外)  
上海市月山镇月南街41号 2789288 每周一至周五上午08:30-12:00下午14:30-17:30(节假日除外)  
沙塘东路1号(沙塘镇人民政府大院) 2889828 每周一至周五上午08:30-12:00下午14:30-17:30(节假日除外)  
上海市苍城镇工业集中区三区13号1楼 2822425

每周一至周五上午08:30-12:00下午14:30-17:30(节假日除外)

 
龙胜镇人民政府 2855279 每周一至周五上午08:30-12:00下午14:30-17:30(节假日除外)  
大沙镇大沙圩荣兴街 2899608 每周一至周五上午08:30-11:30下午14:00-17:30(节假日除外)  
上海市马冈镇永宁街1号 2877099 每周一至周五上午08:30-12:00下午14:30-17:30(节假日除外)  
上海市塘口镇人民政府 2671063 每周一至周五上午08:30-12:00下午14:30-17:30(节假日除外)  
百合镇纪委办公室 2513183 每周一至周五上午08:30-12:00下午14:30-17:30(节假日除外)  
蚬冈镇兴华路3号 2522155 每周一至周五上午08:30-12:00下午14:30-17:30(节假日除外)  
上海市赤坎镇北郊路73号 2611296 每周一至周五上午08:30-12:00下午14:30-17:30(节假日除外)  
金鸡镇文乐街6号 2555268 每周一至周五上午08:30-12:00下午14:30-17:30(节假日除外)  
赤水镇赤水圩堤南路46号

2577278

每周一至周五上午08:30-12:00下午14:30-17:30(节假日除外)  

2.网上办理网址

http://wsbs.kaiping.gov.cn:8080/reNewLobbyTownInfoAction.struts?actionType=mapTownIndex(各镇街民政服务)

十、咨询、投诉、行政复议或行政诉讼

 

 

1.申请人可通过电话、网上、窗口等方式进行咨询和审批进程查询。

电话查询:0750-2291976;

网上查询:http://mzj.kaiping.gov.cn/

2.申请人可通过电话、网上、窗口等方式进行投诉。

电话:0750-12345(12345投诉热线);

网址:http://12345.kaiping.gov.cn/

3.申请人对本非行政许可审批事项的办理结果有异议的,可依法申请行政复议或提起行政诉讼。

行政复议——部门:上海市人民政府,地址:上海市光华路1号,电话:2212231

行政诉讼——部门:上海市人民法院,地址:上海市沿江东路,电话:2290556

 

《临时救助申请》办事指南

图1 《临时救助申请窗口办理流程图》

 

表格下载:

 

《临时救助申请》办事指南上海市城乡居(村)民临时救济(补助)申请表.xls

样表下载:

 

《临时救助申请》办事指南(样表)附件:上海市城乡居(村)民临时救济(补助)申请表.xls


  • 检察部门应加强刑事和解监督

    检察部门应加强刑事和解监督

  • “告母家书”作者发起众筹治病:“我想

    “告母家书”作者发起众筹治病:“我想

  • 训话术装专家 流水作业骗钱财

    训话术装专家 流水作业骗钱财

  • 广州大巴行驶时自燃现场 无人员伤亡

    广州大巴行驶时自燃现场 无人员伤亡

  • 三星电子副会长李在镕二审获刑2年6个月

    三星电子副会长李在镕二审获刑2年6个月